2021年度活動経過報告(2021年4月1日から2022年3月31日)
1.事業の成果
@
環境プログラム(川をたのしく親しもう、森であそぼう、春を楽しもう)を開催することで、里山等の自然体験交流と自然環境を理解してもらうための啓発活動ができた。
A
県北地域の親子が、10カ月間を通して自然環境を考える体験型環境学習(四季をまるごと体験ecoスクール)で、より深く多面的に自然環境を理解してもらう啓発活動ができた。
B 耕作放棄の田んぼを復活させて田んぼの働きを戻し、里山の自然景観を守り、そして、大切なものがたくさんあり存在する魅力や価値を後世に繋ぐ活動ができた。
C 環境文庫(森の学舎)にて、森の学舎の土日活用と環境問題全般を学習できる場を提供することができた。
D
放置されている里山を整備して体験型環境学習の広場作りの実施にて、森林環境の保全活動ができた。
E
Webページとfacebookにより、活動の情報発信と環境問題の啓発活動ができた。
2.事業内容(特定非営利活動に係る事業)
(1) 農林漁業などの産業体験や里山等の自然体験交流事業
@ 四季をまるごと体験ecoスクール(第11期)
・実 施 日:5月15日(県独自の新型コロナウィルス感染拡大防止のため午前中のみ開催)、5月29日(県独自の新型コロナウィルス感染拡大防止のため午前中のみ開催)、7月24日、8月28日(県独自の緊急事態宣言のため午前中のみ開催)、11月20日、12月11日、(2022年)1月22日、2月11日 計8日間
・実施場所:森の学舎、ecoスクール麦畑、森の学舎周辺
・参 加 者:12家族25人(内小学校3年生〜6年生は14人)
・スタッフ:延べ7人
・後 援:宮崎県、宮崎県教育委員会、延岡市教育委員会、日向市教育委員会、門川町教育委員会
・助 成 等:子どもゆめ基金
・内 容:地域の小学生とその保護者に対して、四季を通した自然体験や農業体験から自然の大切さを理解し将来の自然環境の守り手に育ってもらうために、10カ月の期間を通して同じ参加者によるスクール形式で下記のことを実施しました。
・参加者(小学生のみ)学校:五十鈴小学校3名、財光寺南小学校2名、美郷北義務教育学校5名、平岩小中学校2名、財光寺小学校2名、延岡小学校1名、東郷学園1名
1)麦刈り
2)麦の脱穀
3)ダンボールコンポスト
4)森の学舎周辺道路の清掃
5)田んぼの生き物調査
6)ネイチャーゲーム
7)ソーラ―クッキング
8)樹木の二酸化炭素吸収量の計算
9)麦畑づくり、麦種播き
10)ネイチャー工作
11)海水を使っての塩づくりとニガリ採取
12)石臼による小麦挽き
13)パンづくり(イチゴ酵母とバター作り含む)
他に、スタッフが各回に実施する内容の準備や後片付け等を下記の通り行いました。
5月4日、5日:麦刈りの準備
5月23日:脱穀の準備
9月4日:海水汲み
11月14日:麦畑作りの準備
1月16日:4個の石臼のメンテナンス、塩作り用かまどを4カ所設置
2月11日:簡易パン窯を2基設置、パン作り資材準備と教室の作業レイアウト
A 休耕田復活プロジェクト
<テーマ>耕作放棄の田んぼを復活させて田んぼの働き(作物が育ちやすい土作り、水をきれいにする、上流の森林の豊かな資源の有効活用、周りの気温や湿度を守る、地下水の量を一定に保つ、洪水や土砂崩れを防ぐ、いろいろな生物が住む「家」の働き)を戻し、里山の自然景観を守り、存在する魅力や価値を後世に繋いで行く。
<内容>松瀬地区の休耕田に、セイタカワダチソウ等の背の高い雑草が増殖しはじめ、著しく自然景観が悪くなってきて、イノシシ等の害獣の絶好の遊び場となっている。この休耕田を元の田んぼに戻し、無農薬で人の手作業による米作り体験の場(約250u)とする。稲刈り後、翌年の田植えまでの期間はレンゲ畑とする。地元農家の方の指導と支援を受けて活動を進める。参加者を募って、田植え(もち米)、草取り、稲刈り、脱穀、そして餅つきをして食べるまでの節目の作業を体験実施して行く。
<目的及び効果>私たちが食料の生産、共有、消費の方法を考え直す時が来ている。農林水産業は適切に機能すれば、すべての人に栄養豊富な食料を提供し、農村開発を支え環境を守ることができる。それらを、米作りを通して考えてもらい、地球環境に負荷をかけないで自分たちにできる取組への気づきを促し、里山や中山間地域(松瀬)の自然景観を一緒に復元し、その魅力を発信させることができる。
・実施場所:松瀬地区の耕作放棄の田んぼ
・助 成 等:門川町がんばる地域応援事業
・実施日と内容
4/29、30、5/2、3、30(ボランティアとスタッフ):田植えの準備(草刈り→耕うん→畔修理→水張り→畦の草刈り→代かき)
6/6(参加者25人、スタッフ5人、指導者1人):田植え
6/27(参加者3人、スタッフ3人):草取り、ネイチャーゲーム
7/11(参加者9人、スタッフ4人):草取り、ネイチャーゲーム、田んぼの環境チャック
9/4(スタッフ3人):防獣(イノシシ)金網の修理
10/16(スタッフ2人、指導者1人):稲刈りの準備
10/17(参加者12人、ボランティア9人、スタッフ5人、指導者1人):稲刈り
10/30(スタッフ3人、ボランティア1人):脱穀の準備
10/31(参加者7人、ボランティア4人、スタッフ5人):脱穀
12/19(参加者26人、ボランティア3人、スタッフ6人):収穫祭(餅つき)
B 椎茸ホダ木の管理(ほだ場作業)
一昨年(2019年)度の四季をまるごと体験ecoスクールでコマ打ち(植菌)して仮伏せから本伏せにした原木以外は、ほぼ朽ちてしまって少量の椎茸しか発生しませんでした。発生した椎茸は、活動に参加した会員やボランティアにて収穫をしました。今年(2022年)度以降は、椎茸の収穫はあまり期待できないと思います。
(2) 中山間地の荒廃した里山の環境保全再生事業
@ 子どもの森1号地(杉と広葉樹の混交林)
2006年3月に400本を植樹した子どもの森1号地は、苗木も大きくなり下草刈の必要がなくなり、センダンの樹高は3m以上になり、その他種の樹木も人間の背丈よりも高くなっています。現在は、自然本来の再生能力に委ね人による手入れを行っていません。
A GOCANの森(門川高校演習林災害跡の再生)
門川高校生と協働して実施した森林の再生活動(2007年3月に植樹、2013年3月に補植樹)をした門川高校実習林の苗木が大きくなり下草刈の必要がなく、ケヤキの樹高は3m近くなり、ヤマザクラは花を咲かせています。現在は、子どもの森1号地と同様に自然本来の再生能力に委ね人による手入れを行っていません。
B 妖精の森(放置竹林の広葉樹林への復元活動)
手入れがされず放置されている竹林(森の学舎裏の竹林)を、雑木林に再生し、人や動植物にやさしい自然環境と水源かん養や災害の防止など森林の公益的機能の維持増進を図るために、2009年度から継続して竹の伐採を続けてきました。これまで伐採した竹林の面積は約0.2haを超え予定していた範囲の伐採は、2016年度に終了しています。当年(2021年)は、2022年3月6日に伐採跡地に生えていた竹の伐採を行いました。
C お地蔵さんの森(森林と水辺の体験型環境学習の森づくり活動)
放置されている里山を整備して体験型環境学習の広場作りを、2019年から実施しています。森林の体験型環境学習のため広場を整備し、水辺の体験型環境学習で活用するために松瀬川(五十鈴川支流)への昇降道も整備しています。今年度は、広場の整備として樹木伐採や枝打ち等と、松瀬川への昇降道作り、樹木プレート14種の設置を行いました。
参加者:延べ16人
活動日と内容:
7/4 広場と松瀬川昇降道の中間に位置して作業場所になっている廃町道の土砂整理と草刈り。松瀬川との昇降道(第2ルート)の草刈り。お地蔵さん広場への昇降道の草刈り。希少植物を保護するために柵の設置。
9/26 松瀬川との昇降道(第1ルート)の制作。
11/7 松瀬川との昇降道(第1ルート)の追加作業。
10/30 枝打ちと落とした枝の玉切。
2/27 樹木プレートの設置。
(3)地域の自然環境などを理解してもらうための啓発活動
@ 川を活用した自然体験交流(川をたのしく親しもう)
ネイチャーゲームで、自然をさまざまな感覚や心を通じて理解し自然と自分が一体であること、参加者は、川あそびを通して自然の豊かさを楽しみ自然の大切さを学びました。
・実 施 日:8月1日
・実施場所:森の学舎と五十鈴川
・参 加 者:21人(内子どもは9人、就学前幼児は5人)
・スタッフ:5人(内ネイチャーゲームリーダーは2人)
・後 援:宮崎県、宮崎県教育委員会
・助 成 等:子どもゆめ基金
・内 容:子どもたちとその保護者が、ネイチャーゲームと川あそびと川の生き物調べを通して、豊かできれいな水と、多様な水生動物に触れることで、ふだんの生活では気づくことができなかった自然の大切さを実感でき、きれいな川を守るために必要な自分ができることを考えることができ、自然を大切に守ろうと思う心の芽生えは、子どもたちの健全育成に大きな影響をあたえる。例年、お楽しみとして素麵流しをしていたが、新型コロナ感染を配慮して、取り分け形式とした。
・準 備:(7月29日)そうめん用竹器の作成×参加予定者分、川遊びの担当確認と事前体験確認、遊ぶフィールドを目で確認できるように下流側にロープ張り、必要なものを川へ移動、フローティングジャケットの用意と更衣所の設置、日除け兼雨に備えてテントを3張設置。
A 竹とドングリを活用した自然体験交流(森であそぼう)
飯ごう炊飯・あぶり焼きソーセージを参加者皆さんで作った。ドングリの苗は、参加者が自宅で育て2年後に森へ戻します。ドングリ等の自然物を使ってのネイチャー工作も行いました。
・実 施 日:12月5日
・実施場所:森の学舎
・参 加 者:20人(内子どもは12人で就学前幼児は4人)
・スタッフ:6人
・撮 影:株式会社アレックスアトム(森づくりフォーラムで使用する映像)
・後 援:宮崎県、宮崎県教育委員会
・助 成 等:子どもゆめ基金
・内 容:竹を玉きりにして節を利用したポットに、腐葉土を入れてドングリを植える。竹のポットは、参加者が自宅で苗木に育て2年後に山へ戻す。樹木が私たちの生活において排出された二酸化炭素を吸収し私たちの生活に必要な酸素を供給してくれていること理解した。
化石燃料を節約するために薪や炭を使い、飯盒で炊飯をして、ソーセージ生地を竹串に巻いて炙り焼きにした。屋外でのクッキングを通して自然の中に育まれていることを実感しました。他に、竹でマイ箸作りも体験した。
市販されている玩具でなく、木枝・葉・ドングリ等で工作をして、身近にある自然物で楽しく遊べることを実感する体験で、市販している玩具は、エネルギーを多く使って作られているが、自分で工夫するネイチャークラフトは、少ないエネルギーで作ることができ、そのことが地球環境への負荷を軽減できることも知ってもらった。
・準 備:(11月28日)炙り焼きソーセージの串(50cm)×67本(内12本は事前確認用)※幅は15mm、竹ポット(根元太い部分で)×参加者数、竹箸キット(長さ23cm、割りばしの様に隣同士ペア)×参加者数、竹スコップ(子ども用に軽く小さく)×8個、
ソーセージ焼き場(床は耐火煉瓦、周辺はブロック12個)×2箇所。
B 野草を活用した自然体験交流(春を楽しもう)
自然を親しみ、自然の豊かさ・大切さを学ぶ活動です。山菜・野草観察を食べる分だけ摘んで参加者の皆さんと一緒に調理していきます。自分の足元から春を感じ、自然環境を考えていきます。今年は寒い日が続き春の訪れが遅れ気で、野草の芽吹きも例年より遅いようでした。
・実 施 日:2022年3月21日
・参 加 者:子ども12人(内幼児4人)、大人13人
・スタッフ:6人
・講 師:成迫平五郎氏(宮崎県環境保全アドバイザー)
・後 援:宮崎県、宮崎県教育委員会
・助 成 等:子どもゆめ基金
・内 容:野草の観察と収穫、野草調理(餃子、天ぷら、白和え、おひたし、ピザ)
・準 備:(3月13日)会場になる教室の掃除、管理棟と教室棟の渡りの修理
C 昆虫の写真を撮ろう
9月11日に開催を計画していましたが、政府のまん延防止等重点措置の指定を受け宮崎県独自の緊急事態宣言として8/27から9/12まで「まん延防止等重点措置」を宮崎市・日向市・門川町
を対象地域にしたため中止としました。
(4)市民活動の活性化に関わる企画、コーディネート事業
@
小さな森のマルシェ:3月27日開催(主催者発表1000人の来場者)
gate主催で、森の学舎を会場としたマルシェが、10:00〜15:00に開催されました。8月からgate主催者と打ち合わせを続けてきて、子どもの森と松瀬地区との活動との調整を進め、サクラが満開になる時季に開催日を決定しました。前日は激しい雨で開催が危ぶまれたが、当日は大変良い天気となりました。
子どもの森もブース出店して、休耕田復活プロジェクトで作ったもち米・森の学舎イチョウの銀杏・竹林整備で焼いた竹炭・ecoスクールで収穫した麦穂、他に松田農園のイチゴを販売しました。
もち米(1g):10袋、銀杏:9袋、竹炭:3袋、麦穂:4束が販売でき、5450円の売上がありました。
(5)活動の情報発信・啓発のための事業
@ Webサイトとfacebookの運営
・実施時期:4月〜2021年3月
・概 要:子どもの森のすべての活動と自然環境啓発等を、月平均3.7回(年計45回)のWebページ更新にて情報発信した。facebookへは、年間20回の投稿を行った。
A 機関紙の発行
A4で12ページの子どもの森通信18号を6月に発行しました。
B 案内チラシの作成
・実施時期:各プログラムの開催1カ月〜3カ月前
・概 要:宮崎県や宮崎県教育委員会等の後援をもらい、それぞれのプログラムの参加者募集チラシを作成した。主に県北の図書館や近隣のスーパー等においてもらった。また、Webページからもダウンロードできるようにした。他の参加者募集の方法として、facebookと地元新聞社(夕刊デイリー、宮崎日々新聞)への掲載をお願いした。
四季をまるごと体験ecoスクールの参加者募集チラシは、延岡市・日向市・門川町の教育委員会から後援をもらい、県北一円の小学校の3年生から6年生に、延岡市・日向市・門川町の教育委員会を経由して約7500部を配布した。
(6)その他目的を達成するために必要な事業
@ みやざき森づくりボランティア協議会の総会
子どもの森が加盟して横山理事長が理事を務めている「みやざき森づくりボランティア協議会」の第20回通常総会を、森の学舎で開催しました。
A
黄色いレシートキャンペーン(7月11日)参加者:横山理事長、横山純子理事、加納理事
イオン日向店にて、キャンペーンの普及発展と子どもの森のPRをおこなった。今回でキャンペーンの参加が9回目となる。支援を続けてもらっている店舗への感謝と、お客様に黄色いレシートを子どもの森に投函してもらい、子どもの森の活動を地域に知ってもらうのが目的です。
レシート金額の1%相当額が、活動のために必要な消耗品などの商品がイオン・グループ店舗において寄贈される。子どもの森は、2006年から16年間で、約122万円を寄贈してもらっています。イオンの黄色いレシートで、子どもの森の応援をしてくださっている皆様に感謝します。
B みやざき森づくりボランティア協議会主催の「竹炭づくり」(11月13日)
参加者:横山理事長、横山純子理事、研修場所:森の学舎(子どもの森)
竹を焼き始めて6時間で出来上がる予定でしたが、10時間を過ぎても煙の色が透明にならず、午後10時ごろにやっと蓋をしてあとは冷却できる状態になり、炭出しは、一夜明けて14日になりました。丁寧に炭焼窯に竹を詰めたので、綺麗な竹炭を作ることができました。
C 森の学舎の整備
1) 5月1日〜5日:参加者=延べ12人
1日:森の学舎グランドと周辺の草刈り
4日:ecoスクール麦畑の草刈と麦間の草(主にカラスノエンドウ)抜き
5日:麦刈り後のはさ掛け用竹竿の準備
2) 9月4日、5日:参加者=延べ6人
グランドの草刈り、樹木の剪定、休耕田プロジェクトの田んぼの草刈り
3) 10月3日:参加者=3人
グランドの草刈り、ecoスクール麦畑の草刈りと茶ノ木の剪定
4) 10月4日:参加者=3人
2号風呂小屋の杉柱根元と竹瓦が腐食し大変危険な状態であるため撤去
5) 12月30日:参加者=4人
教室棟の大掃除
6) 1月8日〜10日:参加者=延べ6人
窯小屋修理とアヤメ園作り
7) 12月29日〜30日:参加者=延べ4人
パン窯小屋屋根修理
8) 3月12日:参加者=3人
2号風呂小屋制作(基礎のみ)
D 森の学舎の活用
1) 訪問者
年間に延べ42人(森の学舎利用と小さな森のマルシェの人出は除く)の森の学舎への訪問者があり、横山理事が、訪問者に子どもの森と森の学舎の説明をおこないました。少ない訪問者ではありましたが、子どもの森の理解を進めることができたと思います。
2) 利用
・6月20日:みやざき森づくりボランティア協議会総会を開催しました。
・9月19日:結婚式用動画撮影でグランドを開放しました。
・11月と12月:2名のキャンプ希望者にグランドを一般開放しました。
・11月13日:みやざき森づくりボランティア協議会主催の「竹炭づくり」で、子どもの森会員以外で5名の利用者がありました。
2021年度活動経過一覧
| 予定/実施 日 |
活動名 | 内容/備考 |
| 4月 | ||
| 11(日) | 監査 | |
| 12(月) | 理事会 | |
| 25(日) | 総会 | |
| 5月 | ||
| 1,2,3,4,5 | 森の学舎整備 休耕田復活プロ 「ecoスクール」準備 |
グランドの草刈り 畦の整備 ecoスクール麦畑の草取 |
| 15(土) | @ecoスクール | 麦刈り、ネイチャーゲーム |
| 23(日) | 「ecoスクール」準備 | Aの準備 |
| 29(土) | Aecoスクール | 麦脱穀、堆肥作り |
| 6月 | ||
| 6(日) | @休耕田復活プロ | 田植え |
| 13(日) | 森の学舎整備 | 草刈り※雨天中止 |
| 15(水) | 理事会 | |
| 27(日) | A休耕田復活プロ | 草取り |
| 臨時総会 | 27日午後 | |
| 7月 | ||
| 4(日) | @お地蔵さんの森 | 草刈り |
| 11(日) | B休耕田復活プロ | 草取り |
| 黄色いレシートキャンペーン | イオン日向店 | |
| 18(日) | 「ecoスクール」準備 | Bの準備 |
| 24(土) | Becoスクールビオトープ | 河川清掃、水生動物観察 |
| 31(土) | 「川をたのしく親しもう」準備 | |
| 8月 | ||
| 1(日) | 川をたのしく親しもう | |
| 28(土) | Cecoスクール | 環境学習 |
| 9月 | ||
| 4(土) | 「ecoスクール」準備 | 海水汲み |
| 11(土) | 「昆虫の写真を撮ろう」準備 | 中止 |
| 12(日) | 昆虫の写真を撮ろう | 中止 |
| 26(日) | Aお地蔵さんの森 | 昇降道の制作 樹木調査 |
| 10月 | ||
| 3(日) | 森の学舎整備 | 草刈り |
| 理事会 | ||
| 10(日) | 2号風呂小屋建替え | |
| 17(日) | D休耕田復活プロ | 稲刈り |
| 31(日) | E休耕田復活プロ | 米脱穀 |
| 11月 | ||
| 7(日) | Bお地蔵さんの森 | 昇降道の制作 |
| 14(日) | 「ecoスクール」準備 | Dの準備 |
| 20(土) | Decoスクール | 麦畑作り |
| 28(日) | 「森であそぼう」準備 | |
| 12月 | ||
| 5(日) | 森であそぼう | |
| 11(土) | Eecoスクール | 苺酵母、ネイチャー工作 |
| 19(日) | F休耕田復活プロ | 餅つき |
| 30(木) | ピカピカ大作戦 | 森の学舎大掃除 |
| 1月 | ||
| 8,9,10 | 炭焼窯小屋修理とアヤメ園作り | 事務局 |
| 16(日) | 「ecoスクール」準備 | |
| 22(土) | Fecoスクール | 塩作り、小麦挽き |
| 29,30 | パン釜小屋屋根修理 | |
| 30(日) | Cお地蔵さんの森 | 枝打ち等 |
| 2月 | ||
| 12(土) | Gecoスクール | パン作り |
| 27(日) | Dお地蔵さんの森 | 樹木プレート設置 |
| 3月 | ||
| 6(日) | 妖精の森 理事会 |
竹伐採 |
| 12(土) | 2号風呂小屋制作1 | 基礎のみ |
| 13(日) | 「春をたのしもう」準備 | |
| 21(祝) | 春をたのしもう | |
| 27(日) | 小さな森のマルシェ | ブース出店 |
| 4月 | ||
| 10(日) | 会計監査 | |
| 11(月) | 理事会 | |
| 24(日) | 総会 | |
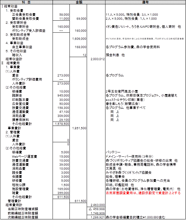
2021年度特定非営利活動に係る活動計算書(2021年4月1日から2022年3月31日まで)

2021年度特定非営利活動に係る貸借対照表(2022年3月31日現在)

2022年度特定非営利活動に活動計画書(2022年4月1日から2023年3月31日まで)